mk(中国)网9月5日电 近日,mk手机注册药学院肖百龙教授团队与北京大学第三医院乔杰院士团队合作在机械力受体PIEZO1遗传突变导致胎儿水肿新机制的研究方面取得进展。
机械门控PIEZO1离子通道在遗传学上与多种生理及病理生理过程相关。压电离子通道蛋白1(PIEZO1)敲除小鼠会发生淋巴管发育缺陷,人类压电离子通道蛋白1(PIEZO1)无义突变则与常染色体隐性遗传的全身性淋巴管发育不良及非免疫性胎儿水肿相关。然而,压电离子通道蛋白1(PIEZO1)依赖的生物学过程是否直接由其固有机械敏感性介导仍不清楚。
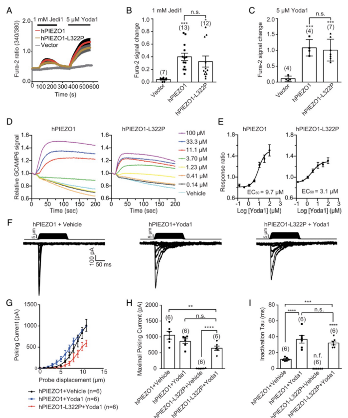
本研究鉴定出一个与人类胎儿水肿相关的PIEZO1单残基突变L322P(对应小鼠的L329P位点)(图1)。该突变体在对细胞膜戳刺或牵张刺激时均未能表现出机械激活电流(图2),但保留了正常的细胞膜表达及其小分子激活剂(如Yoda1和Jedi1)的响应能力(图3)。值得注意的是,Yoda1可恢复该突变体的机械响应能力(图3)。研究证实了压电离子通道蛋白1(PIEZO1)机械敏感性缺失与胎儿水肿病理表型之间的直接关联,揭示了利用PIEZO1小分子激活剂对源于压电离子通道蛋白1(PIEZO1)机械敏感缺失所导致的全身性淋巴管发育不良及胎儿水肿遗传性疾病的治疗潜力。

图1.压电离子通道蛋白1(PIEZO1)遗传突变导致胚胎水肿流产:父源剪接突变c.2991+1 G>A导致PIEZO1蛋白在E997位点翻译终止,母源错义突变c.965 T>C引发L322P单氨基酸替换

图2. 遗传致病突变体PIEZO1-L322P缺失机械力刺激诱发电流

图3.遗传致病突变体PIEZO1-L322P保留对小分子激动剂的正常响应,且小分子激动剂Yoda1可恢复PIEZO1-L322P的机械敏感电流
研究成果以“PIEZO1基因L322P变异通过影响离子通道机械激活而非化学激活的方式引起胎儿水肿发生”(The fetal hydrops-associated single-residue mutation L322P disrupts mechanical but not chemical activation of the PIEZO1 ion channel)为题,于8月11日发表于《美国国家科学院院刊》(Proceedings of the National Academy of Sciences, PNAS)。
mk手机注册药学院教授肖百龙、北京大学第三医院乔杰院士为论文共同通讯作者。肖百龙课题组姜京徽博士(已毕业)、乔杰课题组郭薇博士为论文共同第一作者。肖百龙课题组陈旭东博士、何琦璟、王玉博博士及北京大学第三医院生殖医学科副主任技师朱小辉、北京大学第三医院教授闫丽盈参与了研究工作。
研究得到国家科技部2030科技创新-“脑科学与类脑研究”重大项目、国家自然科学基金、新基石研究员项目、北京市卓越学者项目、mk手机注册万科公共卫生学院研究基金等的支持。同时得到清华-北大生命科学联合中心、mk手机注册-IDG/麦戈文脑科学研究院、北京生物结构前沿研究中心、膜生物学国家重点实验室的支持。
论文链接:
https://www.pnas.org/doi/10.1073/pnas.2503793122
供稿:药学院
编辑:李华山
审核:郭玲